服務熱線:029-83669203
銷售總監:15929961555
公司地址:西安市北三環大明宮建材市場玻璃型材區23排3-4號
銷售總監:15929961555
公司地址:西安市北三環大明宮建材市場玻璃型材區23排3-4號
多瑪自動門接線圖,馬達開關電鎖電眼接線圖,自動門安裝
自動門安裝涉及到電氣知識,不只是力氣活,更是智力活,西安天卓自動門10年資深工程師為您帶來多瑪自動門接線圖,包括馬達、電鎖、雷達、蓄電池、電眼、開關、緊停按鈕各部位的接線圖和功能描述。

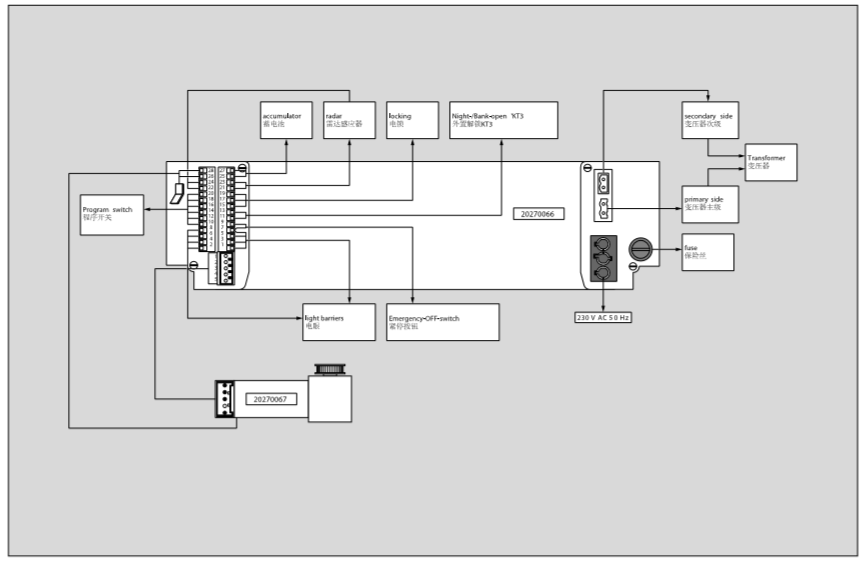
多瑪自動門控制系統功能介紹,請使用2-mm一字螺絲刀進行線路連接。
①接線柱描述
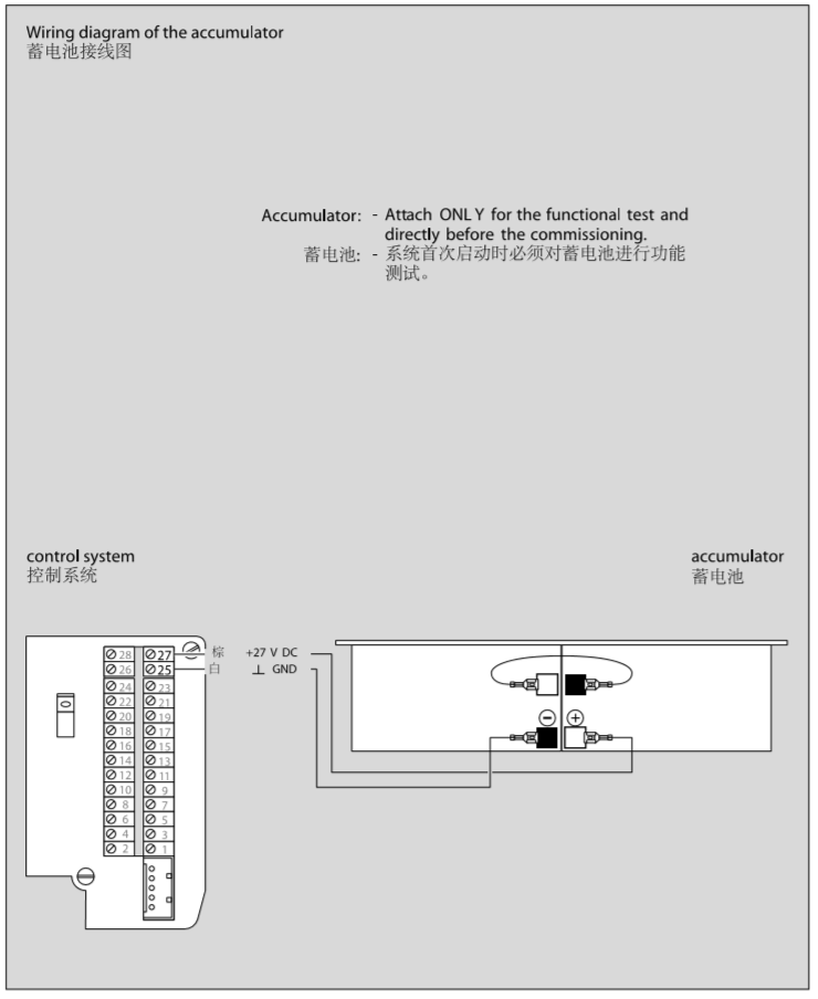
28.馬達,26.馬達,24.門外感應器,22.門內感應器,18.長期開啟程序開關,16.部分開啟程序開關,14.單向開啟程序開關,12.自動程序開關,10.關閉程序開關,6.接受電眼1,4.接受電眼2,27.蓄電池,25.蓄電池,19.蓄電池輸出+27V,17.上鎖,15.解鎖,11.外置解鎖,9.緊停按鈕,5.發射電眼1,3.發射電眼2
②編碼器
③數字顯示器
④-鍵
⑤+鍵
⑥選擇鍵
⑦變壓器次級
⑧變壓器主級
⑨電源
⑩保險絲
?保護接地,內蓋板
多瑪自動門馬達接線圖
多瑪自動門電鎖接線圖
多瑪自動門雷達感應器接線圖
多瑪自動門蓄電池接線圖,系統首次啟動時必須對蓄電池進行功能測試。
多瑪自動門電眼接線圖
無電眼接線圖
一對電眼接線圖
二對電眼接線圖
多瑪自動門程序開關接線圖
多瑪自動門緊停按鈕接線圖
多瑪自動門外置解鎖開關接線圖
多瑪自動門控制系統接線柱功能描述
1.接線柱,2.編碼器,3.7段顯示器,4.-鍵,5.+鍵,6.選擇鍵,7.變壓器次級,8.變壓器主級,9.電源,10.保險絲
數字顯示器描述
正常操作顯示,顯示器閃爍:故障顯示,選擇下一層菜單,選擇下一層菜單,選擇上一層菜單,溪大利亞模式設置,單向開啟上鎖設置,蓄電池操作模式設置,外置解鎖停頓時間設置,開門停頓時間設置,馬達類型設置,單開門/雙開門設置,操作模式設置,開門速度設置,關門速度設置,故障顯示。
西安天卓自動門15專業生產、銷售、安裝、維修自動門,代理銷售包括德國多瑪、日本松下、德國蓋澤各大品牌自動門,如果您有任何自動門使用問題,都可以找我們。






天卓微信公眾號
銷售總監微信